您好,欢迎访问贵州嘉宇建检测有限公司-官网!
设为首页
|
网站地图
|
XML地图
|
公司电话
0851-82265619
首页
关于我们
公司介绍
资质荣誉
公司环境
检测设备
企业文化
公正性保密性声明
业务范围
水利工程质量检测
建筑工程质量检测
工程案例
业绩
岩土工程类
混凝土类
量测类
金属结构类
人才招聘
资讯
公司动态
行业资讯
客户中心
联系方式
地理位置
在线留言
资料下载
1
2
3
公司热点:
2026年现场检测实拍
2026-04-15
我公司为更好服务客户,积极安排员工参加无损检测培训
2026-04-15
2025年监测类项目现场埋设及参加各项会议实拍
2025-12-11
省水利厅发布:贵州省“十五五”规划建议中的水利重点工作有哪些?
2025-12-11
2025年部分现场检测实拍
2025-12-11
金属结构类
——
业绩
岩土工程类
混凝土类
量测类
金属结构类
金属结构类
您现在的位置:
⊙
工程案例
⊙
金属结构类
⊙
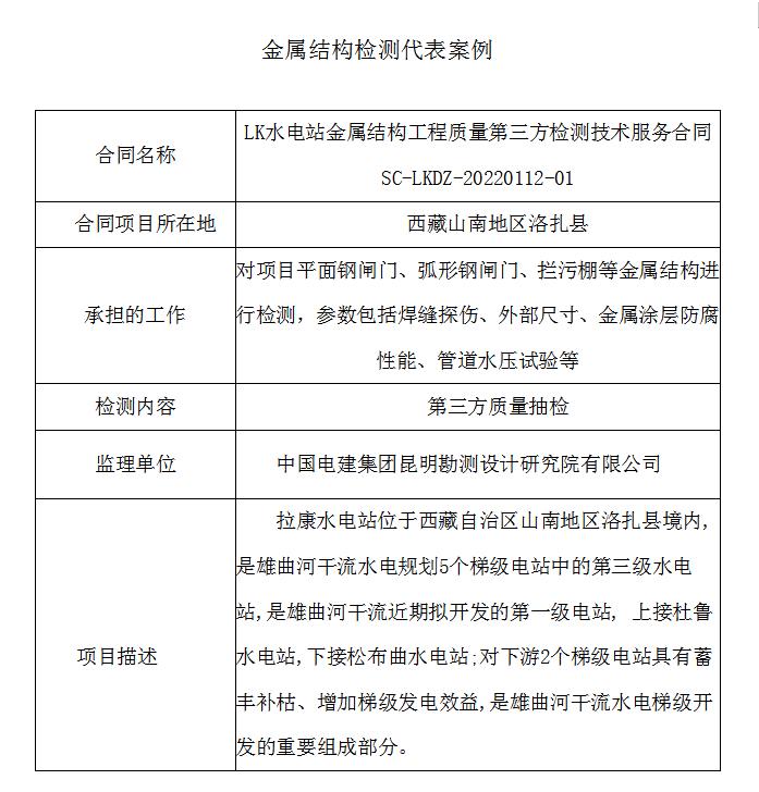
贵州嘉宇建检测有限公司金属结构案例
金属结构检测现场实拍